Studies from Dr. Minmin Luo’s lab reveal new physiological and behavioral functions of KCTDs in modulating the brain neural circuits.
On March 2, 2022, Dr. Minmin Luo’s laboratory published an article entitled “KCTD8 and KCTD12 Facilitate Axonal Expression of GABABReceptors in Habenula Cholinergic Neurons” in the Journal of Neuroscience. This work provides the first demonstration that KCTDs control GABABpresynaptic expression in the adult brain and contribute to modulating behavioral processes associated with aversive memories.

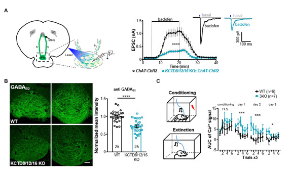
Figure 1. Triple KO of KCTD8/12/16 reduces the GABABreceptors-mediated potentiation of synaptic glutamate release, expression of GABAB2in the axonal terminals of MHb neurons, and displays enhanced Ca2+signal responses to aversion-predicting cues.
The cholinergic pathway projecting from the ventral medial habenula (MHb) to the interpeduncular nucleus (IPN) is an evolutionary conserved pathway implicated in controlling aversive memories. GABABreceptor mediate the highly unusual presynaptic excitation in the MHb-IPN pathway, but the underlying molecular mechanisms remain mysterious. K+channel tetramerization domain (KCTD) proteins are key interacting partners of GABAB receptors; it remains unclear whether and how KCTDs contribute to GABABexcitatory signaling.
Here, the authors show that KCTD8 and KCTD12 in these neurons facilitate the GABABreceptors expression in axonal terminals and contribute to presynaptic excitation by GABABreceptors. Genetically knocking out KCTD8/12/16, or KCTD8/12, but not other combinations of the three KCTD isoforms, substantially reduced GABABreceptors–mediated potentiation of glutamate release and presynaptic Ca2+entry in response to axonal stimulation, whereas they had no effect on GABAB-mediated inhibition in the somata of cholinergic neurons within the habenulo-interpeduncular pathway in mice of either sex. The physiological phenotypes were associated with a significant decrease in the GABABexpression within the axonal terminals but not the somata. Overexpressing either KCTD8 or KCTD12 in the KCTD8/12/16 triple knockout mice reversed the changes in axonal GABABexpression and presynaptic excitation. In mice lacking the KCTDs, aversion-predicting cues produced stronger neuronal activation in the interpeduncular nucleus, and the infusion of GABABagonist in this nucleus produced weaker effect on fear extinction. Collectively, these results reveal isoform-specific roles of KCTD proteins in enriching the axonal expression of GABABreceptors, facilitating their presynaptic signaling, and modulating aversion-related memory processes.
Dr. Yuqi Ren and graduate student Yang Liu from Minmin Luo’s lab are co-first authors of this paper. Other contributor includes Dr. Sanduo Zheng from the National Institutes of Biological Sciences (NIBS/TIMBR), Beijing. Dr. Minmin Luo is the corresponding author. The work was supported by the Beijing Municipal Government, and was carried out at the National Institute of Biological Sciences, Beijing.
Original link: //www.jneurosci.org/content/42/9/1648